TNT日报

访问手机版在线投稿

当前位置:主页 > 财经

东北制药锦州药械分公司销售劣药 遭没收其违法所得

来源: 华夏民生网 时间:2020-12-24 21:20 作者:admin 浏览: ->手机浏览此文章

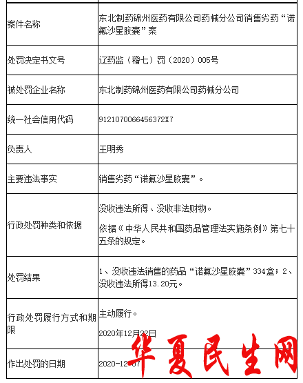
  中国经济网北京12月22日讯 辽宁省药品监督管理局网站近日公布的行政处罚决定书(辽药监(稽七)罚〔2020〕005号)显示,东北制药锦州医药有限公司药械分公司销售劣药“诺氟沙星胶囊”,依据《中华人民共和国药品管理法实施条例》第七十五条的规定,辽宁省药品监督管理局没收其违法销售的药品“诺氟沙星胶囊”334盒;没收其违法所得13.20元。行政处罚履行方式为主动履行;行政处罚履行期限为2020年12月22日。 

 

  据中国经济网记者查询,东北制药锦州医药有限公司药械分公司为东北制药锦州医药有限公司旗下;东北制药锦州医药有限公司大股东为东北制药集团供销有限公司,持股比例60%;东北制药集团供销有限公司又为东北制药集团股份有限公司(简称“东北制药”,000597.SZ)全资子公司。东北制药成立于1993年6月10日,注册资本6.07亿元。公司于1996年5月23日在深交所上市,股票代码000597。 

  东北制药官网显示,东北制药是辽宁方大集团实业有限公司旗下上市公司。公司前身为东北制药总厂,始建于1946年,曾援建全国19省市52家医药企业,向外输送干部1300多人,被誉为中国民族制药工业的摇篮。目前,东北制药拥有化学原料药、化学制剂、医药商业、医药工程、生物医药等主要业务板块,覆盖医药研发、制造、分销全产业链条,员工队伍8500余人,总资产120亿元。 

  相关规定:

  《中华人民共和国药品管理法实施条例》第七十五条:药品经营企业、医疗机构未违反《药品管理法》和本条例的有关规定,并有充分证据证明其不知道所销售或者使用的药品是假药、劣药的,应当没收其销售或者使用的假药、劣药和违法所得;但是,可以免除其他行政处罚。 

  以下为原文:

  

本月排行

财经精选