来源: 华夏民生网 时间:2020-12-24 18:10 作者:admin 浏览: ->手机浏览此文章
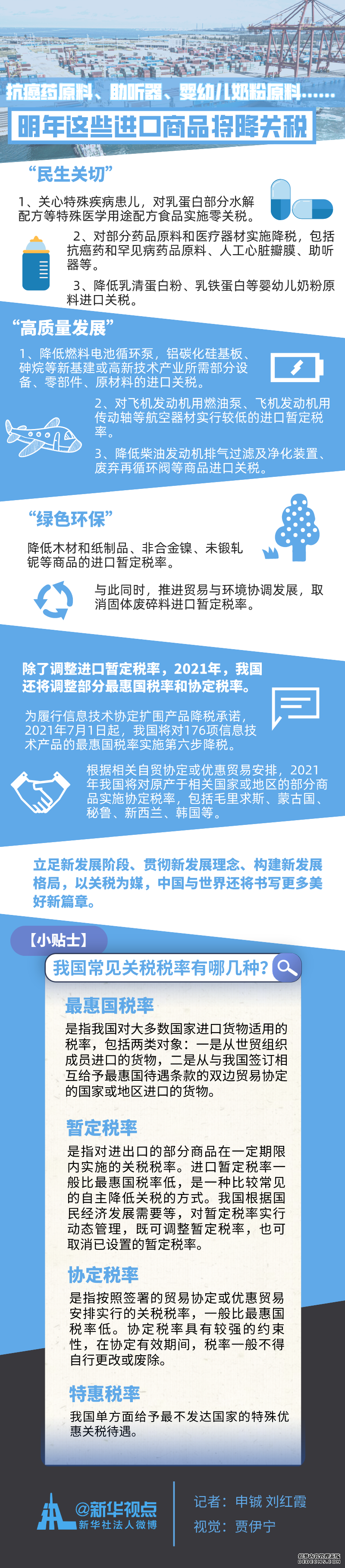
每逢年末,我国都会根据经济社会发展情况对新一年的部分商品的关税税率进行调整。国务院关税税则委员会23日印发2021年关税调整方案,决定从明年1月1日开始,对883项商品实施低于最惠国税率的进口暂定税率,抗癌药原料、助听器、婴幼儿奶粉原料等跟百姓生活密切相关的商品均在其中。同时,随着中国对外开放持续扩大,部分协定税率、最惠国税率也将在明年降低。(记者申铖、刘红霞)

中央纪委国家监委网站26日公布全国查处违反中央八项规定精神问题情况月报数据。通报显示,2020年9月,全国共查处违反中央八项规定精神问题11929起,处理17314人(包括63名地厅级干部...
血色山谷 濒危动物上餐桌——一起命案牵出的买卖野生动物大案 缴获的野生动物被放归森林 2019年,四川凉山普格县警方破获系列重特大破坏野生动物资源案,100余人涉案,网络遍及全...
一个多月十余家公司疑似跑路,部分杠杆率超十倍 长租公寓连环“爆雷”深陷信用危机 赵乃育 绘 刚刚过去的国庆假期,成都市双流区的张晓朋一边忙着寻找出租房,一边密切关注着维...
本站讯 吉林省德惠市的朝阳乡,地处第二松花江畔,风景秀丽,...
去看看>>
国有企业的健康发展离不开严格的合规管理与有效的外部监督。...
去看看>>
近日,吉林省律师协会会长、党委副书记田大原被多名职工实名...
去看看>>
北京平谷法院许友刚万里红涉枉法裁判等四宗罪,被指对抗巡视...
去看看>>
本人李世儒(身份证号14020219590918951X)是一个有着41年党龄、23年军...
去看看>>
核心提示:江苏盐城市民张继祥因亭湖法院违法保全措施,致名...
去看看>>
近日,中控技术实控人褚健的私人生活及过往行为引发了广泛关...
去看看>>
本站讯 近日,吉林省公主岭市一雨污分流工程引发的债务纠纷持...
去看看>>
本站讯 众所周知,公章在法律上的作用主要是确认文件的真实性...
去看看>>
吉林律协会长田大原涉虚假诉讼等四宗罪,离任审计造假被曝光...
去看看>>